懲戒辞令のWordテンプレートを無料・未登録でダウンロードできます。
従業員が就業規則に違反した場合に、その処分内容を文書で正式に通達するための文書「懲戒辞令」を2種類掲載しています。
懲戒処分には「戒告」「減給」「出勤停止」「諭旨退職」「懲戒解雇」などがあり、処分の種類に応じた丁寧な書式での通知になっています。
また、後のトラブル防止の観点から、発令日・処分理由・違反内容・異議申し立ての案内などを明記しています。
企業の信頼を守るための実用的な例文入りです、ぜひご利用ください。。
このページでは、下の2種類のWordテンプレートを掲載しています。
- テンプレート1:服務規律違反による処分通知
社内調査の結果、就業規則違反が認められた場合の基本的な書式です。
軽微な処分通知(戒告など)にも適しており、社内記録としての保存にも使えます。
主な記載項目:- 処分の種類(戒告・減給・出勤停止など)
- 発令日
- 違反理由の簡潔な説明
- 今後の対応と再発防止の呼びかけ
- 異議申し立て期限の明記
- テンプレート2:詳細な違反行為を明記した懲戒通知
ハラスメント・無断欠勤・情報漏洩など、明確な就業規則違反が発生した際に使用できる書式です。
懲戒内容の正当性を示すことで、法的トラブルを防ぐ意図も含まれた実務型テンプレートです。
記載項目:- 処分期間と処分内容(減給・出勤停止・解雇など)
- 発生日時、場所、違反内容を具体的に記載
- 関連する就業規則条項の明示
- 処分理由と会社としての目的の明記
- 注意点と異議申し立て方法
本人署名欄や問い合わせ担当を追加するなど、Wordで簡単にカスタマイズ可能です。
このサイトからテンプレートをダウンロードし、ご利用ください。
セキュリティ対策ソフトの動作環境下で作成しています。
全て無料・未登録でダウンロード可能です。ご使用は自己責任でお願いします。
関連する「役職辞令|昇進・人事異動通知書に活用」もご利用ください。
スポンサーリンク
服務規律違反による懲戒辞令のテンプレート

発行日
処分対象者部署名
処分対象者名
会社名
代表者名
懲戒辞令
このたび、就業規則に基づく社内調査の結果、貴殿の行動が下記の通り服務規律違反に該当することが明らかとなりました。
つきましては、当社就業規則第〇条の規定に基づき、下記のとおり懲戒処分を科することをここに通達いたします。
記
懲戒処分の種類:戒告/減給処分(10分の1・1か月)/出勤停止(〇日間)/諭旨退職/懲戒解雇 ※該当するものを残す
発令日:令和〇年〇月〇日
処分理由:
貴殿は、令和〇年〇月〇日に発生した〇〇に関し、当社の定める就業規則第〇条「服務規律」および第〇条「職場秩序の保持」に違反する行為を行いました。
これにより、業務運営に重大な支障をきたし、また社内外の信頼を損なう結果となりました。
今回の処分を厳粛に受け止め、今後は企業人としての自覚をもって行動し、再発防止と信頼回復に努めていただくよう強く求めます。
なお、本件について異議がある場合は、発令日より7日以内に文書にてご提出ください。
以上
Word文書 書式1 無料ダウンロード
スポンサーリンク
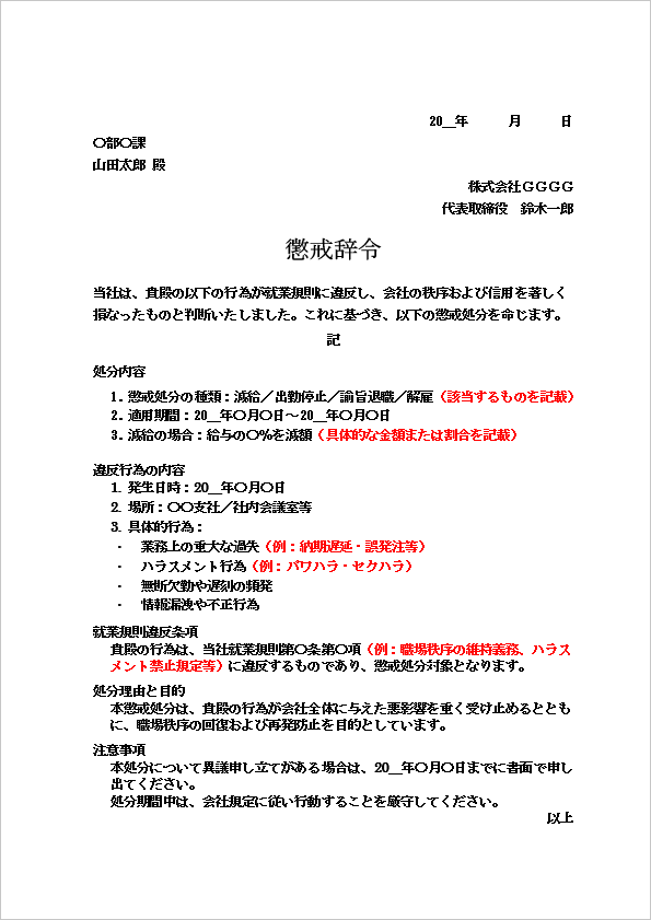
詳細な違反行為を明記した懲戒辞令のテンプレート

発行日
処分対象者部署名
処分対象者名
会社名
代表者名
懲戒辞令
当社は、貴殿の以下の行為が就業規則に違反し、会社の秩序および信用を著しく損なったものと判断いたしました。これに基づき、以下の懲戒処分を命じます。
記
処分内容
1.懲戒処分の種類:減給/出勤停止/諭旨退職/解雇(該当するものを記載)
2.適用期間:20__年〇月〇日~20__年〇月〇日
3.減給の場合:給与の〇%を減額(具体的な金額または割合を記載)
違反行為の内容
1.発生日時:20__年〇月〇日
2.場所:〇〇支社/社内会議室等
3.具体的行為:
業務上の重大な過失(例:納期遅延・誤発注等)
ハラスメント行為(例:パワハラ・セクハラ)
無断欠勤や遅刻の頻発
情報漏洩や不正行為
就業規則違反条項
貴殿の行為は、当社就業規則第〇条第〇項(例:職場秩序の維持義務、ハラスメント禁止規定等)に違反するものであり、懲戒処分対象となります。
処分理由と目的
本懲戒処分は、貴殿の行為が会社全体に与えた悪影響を重く受け止めるとともに、職場秩序の回復および再発防止を目的としています。
注意事項
本処分について異議申し立てがある場合は、20__年〇月〇日までに書面で申し出てください。
処分期間中は、会社規定に従い行動することを厳守してください。
以上
Word文書 書式2 無料ダウンロード
スポンサーリンク