支払期日や支払条件の変更は、取引先との信頼関係に大きく影響する重要な通知事項です。このページでは、「支払期日変更のお知らせ」や「支払条件変更のご案内」をスムーズに作成できるWordテンプレートを2種類ご用意しました。文書形式と表形式の両方を掲載しているため、用途や社内ルールに応じて使い分けが可能です。さらに、例文だけでなく作成のポイントやカスタマイズ方法も解説しているため、そのまま実務でご活用いただけます。
支払期日変更のお知らせとは
支払期日変更のお知らせとは、取引先に対して支払期限や条件の変更を正式に通知するビジネス文書です。
特に、支払期限の延長や変更は相手企業の資金繰りにも影響を与えるため、理由の説明や配慮ある表現が求められます。
テンプレート1(文書形式)解説
特徴
- 丁寧でフォーマルな文章構成
- 変更理由をしっかり説明できる
- 大口取引先や重要顧客向けに最適
向いているケース
- 信頼関係を重視する取引先
- 変更理由を詳細に説明する必要がある場合
- 初めて条件変更を行う場合
ポイント
- 「なぜ変更するのか」を具体的に記載
- 負担軽減策(例:対応改善)を提示
- 謝意・配慮を十分に表現

お支払条件変更のご案内
謹啓 平素より弊社とのお取引において格別のお引き立てを賜り、誠にありがとうございます。
このたび、社内キャッシュフロー管理の強化および財務体制の安定化を図るため、誠に勝手ながらお支払条件を下記のとおり変更させていただくこととなりました。
本変更は、事業拡大に伴う設備投資や在庫拡大等の資金需要が増大している中、より確実な資金繰り管理を必要とする状況を背景としております。従来のお支払条件を維持することが財務健全性の観点から困難となったため、慎重に検討を重ねた結果の判断でございます。
お取引先様にはご負担をお掛けすることとなり心苦しく存じますが、代わりに請求書発行の迅速化や入金確認の即時連絡、振込手数料相当のポイント還元等、負担軽減策を講じてまいります。
今後とも変わらぬご支援ご愛顧を賜りますよう、何卒ご理解とご協力のほどお願い申し上げます。
謹白
記
1.適用開始:令和○年○月分請求より
2.請求書発行:毎月末締め(従来通り)
3.お支払期限:翌々月○日(従来の翌月○日より延長)
4.特記事項:初回適用分に限り、経過措置として従来条件での対応可
【お問い合わせ先】
経理部 ○○
TEL:00-0000-0000
Email:keiri@xxxx.co.jp
以上
● Wordテンプレート1 無料ダウンロード
スポンサーリンク
テンプレート2(表形式)解説
特徴
- 変更内容が一目で分かる
- 視認性が高く社内外で共有しやすい
- 実務的で効率的
向いているケース
- 多数の取引先へ一斉通知
- 社内資料としても兼用する場合
- 内容を簡潔に伝えたい場合
ポイント
- 数値・期日を明確に
- 表で整理し誤解を防ぐ
- 補足説明は簡潔にまとめる

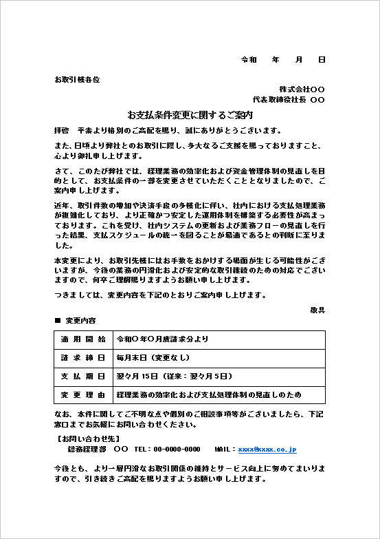
お支払条件変更に関するご案内
拝啓 平素より格別のご高配を賜り、誠にありがとうございます。
また、日頃より弊社とのお取引に際し、多大なるご支援を賜っておりますこと、心より御礼申し上げます。
さて、このたび弊社では、経理業務の効率化および資金管理体制の見直しを目的として、お支払条件の一部を変更させていただくこととなりましたので、ご案内申し上げます。
近年、取引件数の増加や決済手段の多様化に伴い、社内における支払処理業務が複雑化しており、より正確かつ安定した運用体制を構築する必要性が高まっております。これを受け、社内システムの更新および業務フローの見直しを行った結果、支払スケジュールの統一を図ることが最適であるとの判断に至りました。
本変更により、お取引先様にはお手数をおかけする場面が生じる可能性がございますが、今後の業務の円滑化および安定的な取引継続のための対応でございますので、何卒ご理解賜りますようお願い申し上げます。
つきましては、変更内容を下記のとおりご案内申し上げます。
敬具
■ 変更内容
適用開始 令和○年○月度請求分より
請求締日 毎月末日(変更なし)
支払期日 翌々月15日(従来:翌々月5日)
変更理由 経理業務の効率化および支払処理体制の見直しのため
なお、本件に関してご不明な点や個別のご相談事項等がございましたら、下記窓口までお気軽にお問い合わせください。
【お問い合わせ先】
総務経理部 ○○ TEL:00-0000-0000 MAIL:xxxx@xxxx.co.jp
今後とも、より一層円滑なお取引関係の維持とサービス向上に努めてまいりますので、引き続きご高配を賜りますようお願い申し上げます。
● Wordテンプレート2 無料ダウンロード
作成のポイント
- 変更理由を明確にする(資金管理・業務効率化など)
- 取引先への配慮表現を必ず入れる
- 変更内容(開始時期・期限)を具体的に記載
- 問い合わせ先を明記する
- 一方的な印象にならないよう注意する
文面をカスタマイズするポイント
支払期日変更のお知らせは、企業の状況や取引関係によって適切な表現が異なります。以下の点を調整することで、より実務に即した文書になります。
1. 変更理由の具体化
- 「資金繰り改善」→「設備投資増加による資金需要増大」など具体化
2. 取引先への配慮強化
- 長年の取引先には謝意を強める
- 影響が大きい場合は個別対応を記載
3. 支払条件の調整
- 締日・支払日を実態に合わせる
- 経過措置の有無を明記
4. 自社の対応改善を明示
- 請求書発行の迅速化
- 入金確認の即時連絡など
支払期日変更通知を出す際の注意点
支払条件の変更は信頼関係に直結するため、以下の点に注意してください。
- 事前通知(最低1〜2か月前)が望ましい
- 重要取引先には個別連絡を行う
- 一方的な変更にならないよう配慮する
- 必要に応じて交渉余地を残す
まとめ
支払期日変更のお知らせは、企業の財務運営において重要な手続きの一つです。
適切な文書で丁寧に説明することで、取引先との信頼関係を維持しながら円滑に変更を進めることができます。本ページのテンプレートを活用し、自社に合った形で調整してご利用ください。
支払期日変更テンプレートを無料ダウンロード
面倒なビジネス文書をすぐに作成。例文付きWordテンプレートで、取引先への通知も安心です。
- そのまま使える例文
- 失礼にならない丁寧な文面
- 用途別2種類(文書形式・表形式)
